4.1. Понятие, структура и показатели рынка
Главный ориентир деятельности предприятия – рынок, его потребности, динамика и емкость. С рынком предприятие связано как со стороны производства и сбыта собственной продукции, так и со стороны материально-технического обеспечения производства сырьем, материалами, оборудованием и др. В прошлом рынком считалось место розничной торговли под открытым небом или в торговых рядах. Это понятие как частный случай сохранилось и сейчас, но главное содержание указанного понятия в настоящее время резко изменилось.
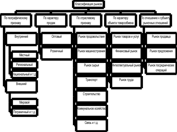
Рынок – базовое понятие экономики отрасли. Под рынком понимают саморегулируемую, основанную на свободе систему отношений между продавцом и покупателем по поводу обмена, купли-продажи товаров (услуг), при которой обеспечиваются необходимые спрос и предложение. Классификация рынков представлена на рисунке 4.1.
На практике широкое распространение получило деление рынков по характеру конкуренции. Соответственно, выделяют следующие виды рынков.
Рынок чистой конкуренции. Исходная позиция – на этом рынке существуют множество продавцов и множество покупателей какого-либо сходного товарного продукта. При этом ни один продавец и ни один покупатель не оказывают большого влияния на уровень текущих рыночных цен товара, т. е. продавец не в состоянии запросить цену выше рыночной, так как покупатели могут свободно приобрести любое количество товара по данной рыночной цене. Продавцы не будут устанавливать цену ниже рыночной, поскольку могут продать всю продукцию по существующей цене. На данном рынке минимальна роль маркетинговых исследований, маркетинговой деятельности, рекламы, стимулирования сбыта и т. д.
Рынок монополистической конкуренции. Данный рынок состоит из множества продавцов и покупателей, совершающих сделки не по единой рыночной цене, а в широком диапазоне цен. Наличие широкого диапазона цен объясняется способностью продавцов предложить покупателям различные варианты товаров. Изделия могут отличаться друг от друга качеством, свойствами, внешним оформлением и т. д.

Рис. 4.1. Классификация рынков
Различия также могут состоять в сопутствующих товарам услугах. В связи с наличием большого числа конкурентов стратегии их маркетинга оказывают на каждую отдельную фирму гораздо меньше влияния, чем в условиях олигополистического рынка.
Рынок олигополистической конкуренции. Состоит из небольшого числа продавцов, очень чувствительных к политике ценообразования и маркетинговых исследований друг друга. Товары этих продавцов могут быть как схожими, так и значительно отличаться друг от друга. Небольшое количество продавцов объясняется тем, что новым продуктам очень сложно проникнуть на данный рынок. Каждый продавец очень чутко реагирует на стратегию и действия своих конкурентов. Предприятие-олигополист никогда не испытывает уверенности, что может добиться какого-либо долговременного результата за счет снижения цен, т. е. при снижении каким-либо продавцом цены на 10 % покупатели быстро переключаться на него. С другой стороны, если олигополист повысит цены, то нет уверенности, что конкуренты последуют его примеру и ему придется возвращаться к прежней цене или рисковать потерей клиентуры в пользу конкурентов.
Рынок чистой монополии. В данном случае на рынке всего один продавец. Это могут быть государственная организация, частная регулируемая монополия или частная нерегулируемая монополия. В каждом из этих трех случаев ценообразование складывается по-разному. Государственная монополия с помощью политики цен может преследовать достижение самых разных целей: например, устанавливать цены ниже себестоимости, если товар имеет важное значение для покупателей, или, напротив, намного выше себестоимости, с целью снижения данного товара.
Для анализа и планирования деятельности предприятия важным моментом является определение основных характеристик рынка.
Структура рынка – это основные характерные черты рынка, определяющие соотношения и характер взаимосвязи между субъектами рынка. К числу таких характеристик относятся: количество и размеры фирм, степень сходства или отличия товаров разных фирм, легкость входа и выхода с конкретного рынка, доступность рыночной информации.
Количественными показателями, характеризующими структуру товарного рынка, являются:
1) численность продавцов, действующих на данном товарном рынке;
2) доли, занимаемые продавцами на данном товарном рынке;
3) показатели рыночной концентрации.
Качественными показателями, характеризующими структуру
товарного рынка, являются:
1) наличие (или отсутствие) барьеров входа на рынок для потенциальных конкурентов, степень их преодолимости;
2) открытость рынка для межрегиональной и международной торговли.
Более 800 000 книг и аудиокниг! 📚
Получи 2 месяца Литрес Подписки в подарок и наслаждайся неограниченным чтением
ПОЛУЧИТЬ ПОДАРОКДанный текст является ознакомительным фрагментом.
Максим Георгиевич Миронов
Просмотр ограничен
Смотрите доступные для ознакомления главы 👉