9. Проверка финансово-хозяйственной деятельности Центрального банка Российской Федерации (Банка России)
Аудит в очень редких случаях может выявить отдельные нарушения и ошибки выполнения процессов. Как правило, это зависит от выборочной формы проверки, в то время как в организациях (даже небольшого масштаба) осуществляются тысячи отдельных транзакций. Транзакционный контроль за деятельностью организаций лежит на «втором уровне» контроля – т. е. на вспомогательных подразделениях, которые отслеживают, обеспечиваются и проверяют соответствие транзакций внутренним/внешним требованиям.
Аудит имеет неограниченный доступ к информации. Однако, при этом большая часть информации контролируется/ составляется руководством проверяемой организации, которое в состоянии варьировать предоставляемой информацией в зависимости от проверяемой сферы и критериев проверки. Например, при запросе полных списков о какой-либо деятельности, аудиторам достаточно затруднительно гарантировать, что предоставленные данные включают все записи.
Проверка полноты данных является одной из самых распространенных проверок в аудите, при этом одной из наиболее сложных. Соответственно, аудиторская проверка так или иначе наполнена условными данными (лучшими из доступных за отведенное время). Тем не менее, за счет перекрестной проверки данных между разными источниками можно определить несоответствия и противоречия, которые затем можно интерпретировать в зависимости от целей аудита. В отличие от финансового аудита (в котором многие учетные регистры и записи четко определены и существует вполне распространенная практика ведения финансового и бухгалтерского учета) в операционном аудите эффективности существует намного больше разнообразия, что практически невозможно оправить четкими рамками (либо на выявленные ограничения и условности данных может быть приведено обоснованное объяснение). Таким образом, целостность и достоверность данных для операционного аудита обеспечивается формой запроса информации – например, в определенной последовательности или из различных источников для перекрестной проверки достоверности.
Еще одной сложностью оценки эффективности (правомерности и целесообразности) является то, что на многие вопросы аудита о процессах деятельности и принимаемых решениях, достаточно сложно получить первоначальную информацию от руководства проверяемой организации. Одной из самых распространенных сложностей для проведения аудита является выявление всех особенностей процесса (на основе внутренних регламентов, требований и т. д.), по которым можно проводить проверку и выявлять несоответствия. Как правило, при выявлении несоответствий деятельности по первичному этапу проверки всегда можно получить объяснение некой особенности процесса, которая позволяет это обосновать. При проведении формального внешнего аудита (финансового, операционного) в коммерческих целях всегда присутствует этап того, что менеджмент компании делает определенное утверждение (описание процесса, деятельности, результатов деятельности), которое затем проверяется и подтверждается аудиторами. В отсутствии такого утверждения, проверка эффективности скорее напоминает консалтинговый проект, когда предоставляется определенное количество рекомендаций для улучшений, но не высказывается какого-либо мнения (т. к., изначально отсутствует утверждение от менеджмента компании).
Следующим аспектом аудита является необходимость поддерживать взаимоотношения с руководством компании. Это находит отражение в том, что существует две роли аудиторов по отношению к проверяемой организации: в качестве консультанта или «полицейского». Однако это может восприниматься иным образом при проведении внешних проверок, которые больше ориентированы на роль «полицейского». Тем не менее, учитывая аналитический подход к проведению аудита эффективности, целесообразно учитывать мнения и эмоции проверяемых руководителей, для того, чтобы адекватно переходить от выявленных фактов к пониманию их причин и формулированию существенных выводов, рекомендаций и заключений.
Кроме того, для проведения аудита эффективности, учитывая модель развитости процессов (от «начального» до «оптимизированного»), существует огромное пространство для рекомендации улучшений процессов до следующего уровня (а на максимальном уровне – для дальнейшей оптимизации). Соответственно, всегда можно определить причины для дальнейшего улучшения процесса, что не обязательно будет означать, что такое улучшение будет оптимальным и эффективным с точки зрения рационального использования средств и ресурсов.
Кстати, для проведения аудита эффективности следует ориентироваться на конечную эффективность организации или отдельных четко выделенных сервисных подразделений. Только в таком случае можно соотносить конечные результаты и показатели деятельности с затратами и потраченными ресурсами. Анализ эффективности вспомогательной деятельности (какой в банках является финансово-хозяйственная деятельность) является достаточно односторонним анализом, так как отражает потребность основных подразделений получать определенный сервис за определенную плату. Если основное подразделение вполне удовлетворено качеством сервиса и стоимостью (или не ощущается ограничений ресурсов), тогда аудит эффективности имеет второстепенную роль. Однако, если основное подразделение не удовлетворено качеством сервиса за те затраты, которые оно несет по отношению к вспомогательному подразделению, тогда существуют рычаги влияния в рамках непосредственного управленческого контроля или контрольных подразделений второго уровня. Как правило, участие аудиторов в таких фокусных проверках очень ограничено, хотя зачастую аудиторы используются в качестве экспертов по организации процессов и процедур контроля (в силу аналитического рода своей деятельности). Тем не менее, эффективность вспомогательных подразделений может восприниматься не столько в буквальном смысле как соотношение результатов и затрат, сколько в оценке качества и эффективности принимаемых решений и реагирования на ситуацию. В зарубежной практике это нашло отражение в специфической сфере аудиторской деятельности – аудит этики и поведения (“conduct risk audit”). Действительно, многие итоговые аудиторские отчеты не содержат выявленных фактических нарушений или отклонений, а апеллируют к выявленным темам и агрегированным рекомендациям, которые, не указывая на конкретные выявленные факты, но существенно влияют на внутреннюю репутацию руководства за счет предоставляемой информации об их внутренней деятельности для более широкого круга связанных сторон. Конечно, это также зависит от стиля управления в компании и порога реагирования на информацию о выявленных фактах и рекомендациях. Тональность аудиторских отчетов и рекомендаций определяется в зависимости от целей аудита и необходимости предоставить более детальную информацию, которая способная вызывать более сильную ответную реакцию. В частности, это один из способов проведения «встряски» в организации, при смене руководства или массовых изменения. В данных случаях аудит является одним из каналов раскрытия информации в рамках своей компетенции, однако не заменяет роли непосредственных исполнительных руководителей.
Стоит еще отметить, что современный аудит воспринимается как сервис и может привлекаться руководством для подтверждения проводимых изменений. В данном случае репутация аудиторов должна быть достаточно высокой, чтобы предоставить определенный уровень «аккредитации» качества организации процессов и управления. При этом однозначно, что аудиторы не смогут сформировать полное представление о проверяемой деятельности, однако такое представление должно быть достаточным, чтобы сформулировать обоснованные выводы и рекомендации. Тем не менее, очень распространено мнение, что аудиторы должны предоставить какие-либо замечания и рекомендации, в рамках той раскрытой информации, которую руководство (заказчик аудита) согласно было предоставить, без ожидания того, что это будет полная проверка деятельности и всесторонняя реорганизация. Достаточно, чтобы были некоторые выявленные факты, выводы и рекомендации, однако не самые существенные, нарушающие всю организацию деятельности – однако достаточные, чтобы повысить мотивацию и внимание сотрудников за счет демонстрации, что их деятельность подвержена проверкам. Это является внешней стороной аудиторских отчетов. Внутренние рабочие материалы могут содержать намного больше данных и сведений, которые могу быть восстановлены для проведения более детального исследования, если будут выявлены какие-либо индикаторы, например, что поведение руководителей не является адекватным (в частности, при реагировании на незначительные фактические замечания и наблюдения).
Для того чтобы аудиторские выводы, заключения и рекомендации были существенными и важными, первоначальное планирование аудита следует вести от наиболее существенных и материальных показателей эффективности и использования ресурсов. Это позволит определить наиболее важные факторы и причины. Обратной стороной такого подхода является то, что в процессе такого анализа и аудита соответствующей деятельности могут быть выявлены ключевые ограничения и фундаментальные основы деятельности, которые по своей сути могут быть не самыми эффективными и оптимальными. Такое ограничение накладывает ограничение на конечные выводы и рекомендации. В частности, это может затрагивать некоторые политические принципы или принятые решения на высшем уровне. Таким образом, сфера деятельности аудита и проверок все равно ограничена, и это определяется особенностями взаимоотношений между руководством проверяемой организации и руководителями аудита. Как правило, такие ограничения достаточно легко замечать в работе и они, как правило, выносятся в качестве ограничений и допущений проведения аудита. В таких случаях, методика аудита должны быть достаточно гибкой для того, чтобы отходить от таких наблюдений, не нарушая профессиональные стандарты деятельности.
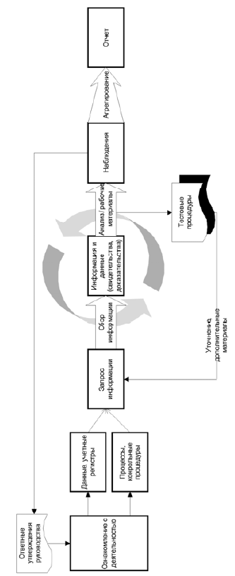
Учитывая статус Банка России и преимущественное положение на финансовых/валютных рынках, оценка эффективности деятельности затруднена. На основе приведенных рассуждений о передовой практике аудита эффективности, можно предложить следующую модель проведения аудита и сделать ряд практических рекомендаций (см. рис. 9.1 и 9.2). Общие этапы аудита:

Рисунок 9.1 – Алгоритм проведения проверки финансово-хозяйственной деятельности Банка России

Рисунок 9.2 – Система проведения проверки финансово-хозяйственной деятельности Банка России
1. Сбор данных и информации.
2. Составление списка наблюдений.
3. Регистрация/представление наблюдений и комментарии от руководства проверяемых организаций.
4. Подготовка итоговых наблюдений для включения в отчет
5. Подготовка формального отчета
Особенности, которые необходимо учитывать:
• соблюдение процедур (четкий регламент, указанный во внутренних документах);
• неэффективность принимаемых решений и обоснование выявленных отклонений;
• неэффективное инициирование деятельности при недостаточном уровне контроля со стороны подразделений;
• сложность процедур и многообразие подразделений и согласований;
• абстрактные и аналитические критерии оценки деятельности. Нет четких стандартов и критериев организации финансово-хозяйственной деятельности;
• контроль за контрольными процедурами.
Рекомендации проведения проверки финансово-хозяйственной деятельности Центрального банка Российской Федерации (Банка России)
1.1. Начальным этапом проведения любого контрольного мероприятия является разработка Программы проверки.
Программа проведения контрольного мероприятия или Программа проверки – внутренний организационно-распорядительный документ, определяющий объем, виды и последовательность осуществляемых контрольных процедур, необходимых для формирования объективного и обоснованного мнения о результатах подготовки и исполнения смет расходов и доходов Банка.
Составлению Программы проведения контрольного мероприятия должен предшествовать подготовительный период. В ходе него участники проверки обязаны изучить необходимые нормативные правовые акты, отчетные данные и иные материалы, характеризующие деятельность Банка России. Программа проверки в процессе ее проведения с учетом изучения необходимых документов, отчетных данных и других материалов, характеризующих объект проверки, может быть изменена и дополнена.
В Программе проведения контрольного мероприятия следует отразить следующие вопросы:
1. основание для проведения контрольного мероприятия;
2. цель, задачи и предмет проводимого контрольного мероприятия и осуществляемые в его рамках действия;
3. вопросы, охватывающие содержание контрольного мероприятия;
4. перечень проверяемых объектов;
5. период времени, который должен быть охвачен проверкой;
6. сроки начала и окончания проведения контрольного мероприятия;
7. состав ответственных исполнителей проверки;
8. конкретное задание каждому члену группы исполнителей контрольного мероприятия;
9. сроки подготовки и представления материалов по результатам контрольного мероприятия;
10. иные вопросы, необходимые для эффективной организации проведения проверки.
При подготовке Программы проверки к постановке включаемых в нее вопросов должны предъявляться такие требования как:
1. необходимость применения специальных познаний в области планирования, анализа хозяйственной деятельности и всех нормативных правовых актов, которые регулируют документооборот финансово-хозяйственной деятельности Банка России;
2. допустимость, т. е. постановка вопросов должна осуществляться в пределах компетенции, установленных прав и обязанностей финансовых контролеров;
3. конкретность формулируемых вопросов, их логическая последовательность и исключение неясности и различного толкования;
4. временные ограничения, т. е. установление конкретного периода деятельности проверяемого объекта. Однако, если в процессе проверки, будут обнаружены какие-либо нарушения, требующие выхода за установленные Программой проверки временные рамки, то Программа проверки может быть изменена в установленном порядке.
Подготовительный этап контрольного мероприятия предполагает не только изучение документов, необходимых при проведении проверки, но и направления запросов в соответствующие подразделения Банка России о предоставлении информации, необходимой для предварительного изучения, подготовки Программы проверки и проведения контрольного мероприятия.
Структура Программы проверки может состоять из следующих элементов:
1. цель проверки;
2. задачи проверки;
3. нормативная правовая и методическая база проверки;
4. информационная база проверки;
5. алгоритм осуществления контрольных мероприятий или перечень вопросов проверки;
6. перечень рабочей и отчетной документации проверки.
1.2. Целью проверки является соблюдение требований действующего законодательства в течение проверяемого периода, анализ объективности планирования доходов, правомерность использования полученной прибыли, а также оценка эффективности и результативности, целевого назначения расходов Банка России.
1.3. Задачи проверки. В процессе осуществления проверки должны быть решены следующие задачи:
• проверка соответствия нормативно-правовой основы проверяемого федеральному законодательству;
• анализ объективности планирования доходной части;
• проверка соответствия плановым назначениям и нормам законодательства, правильности учета и отражения в отчетности данных о поступлении и расходовании средств;
• определение законности использования полученной прибыли;
• установление законности и эффективности использования имущества и земли, находящихся в распоряжении Банка России, коммерческой деятельности его подразделений (например, Объединения инкассации);
• определение законности, эффективности, результативности и целевого характера использования средств;
• анализ результативности финансово-хозяйственной деятельности Банка России;
• проверка соблюдения норм законодательства при формировании заказов и выполнении договорных отношений;
• проверка организации и ведения бухгалтерского учета и достоверности предоставляемой отчетности;
• проверка устранения нарушений, выявленных предыдущими проверками.
1.4. Нормативная правовая основа проверки. Правовой основой составления Программы проверки являются нормативные правовые акты: постановление Государственной Думы РФ, План работы Счетной палаты (СП) РФ на соответствующий год и Распоряжение руководителя СП РФ о проведении проверки.
1.4.1. К федеральным нормативным правовым актам в целях контрольного мероприятия относятся:
1.4.1.1. Конституция Российской Федерации;
1.4.1.2. Налоговый кодекс Российской Федерации;
1.4.1.3. Гражданский кодекс Российской Федерации;
1.4.1.4. Трудовой кодекс Российской Федерации;
1.4.1.5. Федеральный закон от 21 ноября 1996 года № 129-ФЗ «О бухгалтерском учете»;
1.4.1.6. Федеральный закон от 10.07.2002 № 86-ФЗ «О Центральном банке РФ (Банке России)»;
1.4.2. Свод нормативных правовых актов Банка России:
1.4.3.1. Устав;
1.4.3.2. Положение Банка России от 01.01.2006 № 66-П «О правилах ведения бухгалтерского учета в Центральном банке Российской Федерации (Банке России);
1.4.3.3. Положение «О порядке распределения прибыли, остающейся в распоряжении Банка России»;
1.4.3.4. Положение Банка России о Резервном фонде Банка России;
1.4.3.5. Положение Банка России о Социальном фонде Центрального банка Российской Федерации;
1.4.3.6. Положение Банка России «О территориальных учреждениях Банка России» от 29.07.1998 № 46-П;
1.4.3.7. Положение Банка России № З76-П от 6 апреля 2012 г. «О внутреннем аудите в Центральном банке Российской Федерации»;
1.4.3.8. О распределении обязанностей между Председателем Банка России и заместителями Председателя Банка России/ сообщение пресс-службы Банка России от 5.05.2014;
1.4.3.9. Положение № 333 от 20.01. 2009 «О внутреннем контроле в ЦБ РФ».
1.5. Информационная база проверки. Информационной основой контроля являются сведения о формировании и исполнении смет, динамика показателей и сравнительный анализ планируемых, утвержденных и фактических данных.
Источниками информации являются:
• финансовый план на соответствующий финансовый год, решения об изменениях и дополнениях в него;
• сводная роспись доходов и расходов и изменения и дополнения в нее;
• финансовая отчетность, в том числе отчеты об исполнении смет;
• реестр участников проверяемого;
• первичные документы и регистры.
Необходимо также проверить обоснованность расчетов. Контроль строится на основе обработки и анализа минимально возможного числа первичных платежных и иных документов, а также на установлении достоверности отчетных данных, полученных в ходе проверок участников процесса, являющихся объектами контроля в рамках других контрольных мероприятий, что обеспечивает достоверность результатов и снижает риск не обнаружения нарушений и ошибок.
1.6. Алгоритм осуществления контрольных мероприятий или перечень вопросов проверки. Осуществление финансового контроля включает в себя такие формы контроля как предварительная, текущая и последующая.
1.6.1. Предварительный финансовый контроль. Проверяется:
• обоснованность исходных макроэкономических показателей, наличие и состояние нормативной правовой и методической базы для прогнозирования;
• обоснованность доходных статей, наличие и соблюдение нормативных правовых актов, методических указаний, используемых при расчетах по статьям классификации доходов;
• обоснованность расходных статей в разрезе разделов и подразделов функциональной классификации расходов и главных распорядителей средств, наличие и соблюдение нормативных правовых актов, используемых при расчетах расходов, в частности, реестров расходных обязательств (см. разделы 2 и 3 настоящего Отчета о НИР).
1.6.2. Текущий контроль заключается в отслеживании полноты и своевременности денежных поступлений, правильности и правомерности фактического расходования средств в сравнении с утвержденными показателями, выявлении отклонений и нарушений, их анализе, внесении предложений по их устранению.
1.6.3. В ходе рассмотрения и утверждения отчетов об исполнении осуществляется последующий контроль, который заключается в проверке и анализе следующих показателей:
• соответствие отчета за отчетный год законодательству и нормативным правовым актам;
• соответствие объемов доходов и расходов, указанных в отчете, плановым показателям;
• соблюдение установленного порядка внесения дополнений и изменений, связанных с увеличением доходов и расходов;
• исполнение расходной части по функциональной структуре расходов;
• исполнение расходной части по целевым статьям и видам расходов;
• расходование средств резервного и социального фондов (см. раздел 1 настоящего Отчета о НИР);
• предоставление кредитов и гарантий;
• осуществление внутренних заимствований собственным работникам;
• поступление доходов, полученных от использования имущества;
• размера расходов по обслуживанию долговых обязательств;
• порядок ведения бухгалтерского учета;
• адекватность процедур внутреннего контроля (см. раздел 4 настоящего Отчета о НИР).
1.7. Этапы проведения контроля. Проведение финансового контроля осуществляется в три этапа:
I – предварительный этап: сбор и обработка предварительной информации, необходимых нормативных документов, проведение сравнительного анализа, подготовка запросов на получение информации для Программы проверки;
II – основной этап: непосредственное осуществление контрольных мероприятий (процедур). По результатам проверок составляются заключения или акт (несколько актов), в зависимости от вида контрольной процедуры и количества объектов проверки;
III – заключительный этап: анализ и обобщение собранной информации, оформление результатов контроля; подготовка отчета или заключения.
В Таблице 9.1 представлен примерный алгоритм проведения проверки финансово-хозяйственной деятельности Банка России.
Таблица 9.1 – Алгоритм организации контрольных мероприятиях



В таблице 9.2 представлены основные контрольные мероприятия, которые могут включаться в Программу проверки финансово-хозяйственной деятельности Центрального банка России.
Таблица 9.2 – Основные контрольные мероприятия, которые рекомендуются для включения в Программу проверки финансово-хозяйственной деятельности ЦБ России





Более 800 000 книг и аудиокниг! 📚
Получи 2 месяца Литрес Подписки в подарок и наслаждайся неограниченным чтением
ПОЛУЧИТЬ ПОДАРОК