8. Внешний аудит Банка России: общие организационные подходы
При проведении аудита/проверки Центрального Банка РФ со стороны Счетной Палаты РФ следует учитывать, что порядок проведения такой проверки определяется существующими нормативными актами/инструкциями (общегосударственными), а также стандартами проведения аудита/проверок (международными, российскими и внутренними для Счетной Палаты). Конкретные особенности и нюансы проведения проверки в значительной степени зависят от проверяемой организации и предмета проверки, в частности, от внутренней информации, получаемой на этапе планирования.

Рисунок 8.1 – Схема взаимоотношений между СП РФ и ЦБ РФ
Представленная схема (на рис. 8.1) определяет характер взаимоотношений между аудитором и аудируемой организацией. Каждый из звеньев данной цепочки имеет вполне устоявшуюся практику и регламенты осуществления деятельности, которые должны приниматься во внимание при разработке методик и рекомендаций по проведению аудита. Рассмотрим эти аспеты более подробно.
1. Счетная Палата РФ
Счетная Палата РФ осуществляет свою деятельность на основе N 41-ФЗ «О Счетной палате Российской Федерации». Организация деятельности определяется рядом нормативных актов и внутренних регламентов и стандартов. В Законе подробно описаны задачи и полномочия Счетной Палаты, определены некоторые направления проверок. По форме проведения проверок, Счетная Палата осуществляет: – финансовый аудит, – аудит эффективности, – стратегический аудит.
Также упомянуты «иные формы аудита», однако, представленные три вида аудита являются вполне стандартными и могут охватывать большинство видов проверок.
Проведения проверок основано на внутренних стандартах Счетной палаты – Стандартах Государственного Аудита («СГА») и Стандартах Финансового Контроля («СФК»). Некоторые из них присутствуют в открытом доступе, например: Стандарты Государственного Аудита – СГА 101 «Общие правила проведения контрольного мероприятия»; – СГА 102 «Общие правила проведения экспертно-аналитических мероприятий»; – СГА 201 «Предварительный аудит формирования федерального бюджета». Стандарты Финансового Контроля – СФК 104. Проведение аудита эффективности использования государственных средств; – СФК 4020 «Проведение контрольных мероприятий. Общие правила»; – СФК 4610 Управление качеством контрольных мероприятий».
Существуют также и иные общие регламентирующие материалы (также из открытого доступа), которые формируют порядок организации и проведения работ (например, Классификатор нарушений, выявляемых в ходе государственного финансового контроля, Общие требования к стандартам внешнего государственного и муниципального финансового контроля и проч.)
Таким образом, порядок и методики проведения аудита/контрольных мероприятий вполне подробно определены и зафиксированы в соответствующих регламентах и стандартах, которые составлены для общих случаев, а также по отдельным видам/типам проверок.
Также следует учитывать то, что деятельность Счетной Палаты опирается на утверждаемые план проверок, который составляется/переутверждается на периодической основе с учетом анализа всех проверяемых объектов, которые входят в сферу Счетной Палаты. Такой информации нет в открытом доступе, но такая практика является распространенной для проверяющих организаций.
Наконец, особый государственный статус Счетной Палаты накладывает отпечаток на проводимые проверки характер взаимоотношений с проверяемыми организациями. Стоит учитывать следующие особенности:
• внешний характер проверок и независимость от руководства проверяемой организации;
• предоставление итоговых отчетов/рекомендаций для более высоких органов государственного управления;
• возможное взаимодействие с правоохранительными, следственными органами при выявлении нарушений.
• цели и приоритеты проверок организаций опираются на общественное и государственное значение. Внутренние нюансы работы организаций и их внутренняя деятельности, скорее всего, не представляют значительного интереса (т. е. проверки направленные на интересы самой проверяемой организации, скорее всего, редкие и, наверное, существуют в формате экспертных/консультационных проектов).
2. Аудиторская деятельность
Счетная палата РФ является членом Международной организации высших органов финансового контроля (ИНТОСАИ/INTOSAI), которая определяет стандарты и рекомендованные практики проведения аудитов в государственном секторе. Для коммерческого сектора внешняя аудиторская деятельность также вполне подробно определена и сформулирована в различных стандартах и рекомендациях деятельности, включая Международные стандарты аудита (International Standards of Auditing), определяемые Международной федерацией бухгалтеров (МФБ) / International Federation of Accountants (IFAC). В частности, такие стандарты определяют порядок проведения внешнего финансового и нефинансового аудита, который лежит в основе внешнего аудита.
Можно отметить, что Стандарты Внутреннего Аудита, которые применимы к организациям государственного и коммерческого сектора, определяют порядок деятельности и роль внутренних аудиторов в рамках самой организации. Данные стандарты разработаны Институтом Внутренних Аудиторов и являются общепризнанными для данной профессиональной деятельности.
Несмотря на наличие различных профессиональных ассоциаций и разработанных ими стандартов, они все достаточно похожи и пересекаются по содержанию. Это подтверждает то, что сам формат и порядок проведения аудиторских проверок достаточно схож и примерно одинаково понимается в разных секторах экономики.
Если исследовать роль Счетной Палаты РФ, то непосредственным международным стандартом проведения аудиторской деятельности являются материалы, разработанные ИНТОСАИ. Здесь можно отметить, что с точки зрения ИНТОСАИ существует два типа аудитов:
• регуляторный/обязательный аудит/аудит соответствия. Чаще всего это аудит финансовый аудит (финансовой отчетности или исполнения бюджета), который подтверждает (или не подтверждает) достоверность предоставленной информации. Такой отчет содержит мнение аудитора о достоверности;
• операционный аудит. Данный тип аудита может включать более широкое разнообразие проверок, которые проверяют деятельность более аналитически на предмет соответствия каким-либо критериями или распространенной практике. Сюда относится аудит эффективности, стратегический аудит, специальные виды проверок. Результатом аудита являются выводы и заключения аудита, а не итоговое мнение. Данный тип аудита ИНТОСАИ соответствует нефинансовому аудиту по Международным стандартам аудита, а также тесно переплетается с деятельность Внутреннего аудита.
В любом случая порядок проведения аудита (по различным стандартам от разных профессиональных ассоциаций) вполне четко определен и может варьироваться только особенностями применения в каждом конкретном случае – в зависимости от проверяющей организации либо от проверяемой организации/сферы деятельности.
Стоит учитывать, что существуют разные формы проведения аудита, которые сложились в практической деятельности на основе поведения/общения между аудиторами и проверяемыми организациями. Вот наиболее распространенные формы/методики аудита: – инспекция; – системный аудит; – риск аудит; – постоянный/непрерывный аудит; – интегрированный аудит.
Помимо методик аудита, существуют также разные стили проведения проверок по манере поведения проверяющих, варьирующихся от «полицейского»/ «следователя» до «консультанта-советника»/ «бизнес-партнера».
Наконец, наиболее важное значение имеют компетенции и навыки проверяющих, что отражается в их умении интерпретировать и применять методики соответствующим образом и осуществлять деятельность на основе профессиональных принципов, включая взаимодействие с проверяемой организацией, внутри команды проверяющих, поддержание знаний о предметной области, привлечение экспертов, и т. д.
Сам процесс аудита/проверки (в самом общем виде) представляет собой изучение деятельности проверяемого объекта на предмет соответствия/ сравнения с каким-либо критерием с последующим выводом/ заключением о соответствии или несоответствии, включая возможные рекомендации для исправления несоответствий.
Формирование критериев оценки. Для регуляторных/обязательных аудитов такие критерии, как правило, более четко определены, ссылаясь на некие установленные и признанные стандарты/требования (в том числе законодательные и нормативные). Соответственно, итоговый результат проверки можно более четко сформулировать как соответствия/несоответствие требованиям и предоставить «аудиторское мнение». Для операционных аудитов такие критерии, как правило, размыты. Даже если и есть какие-то «рекомендованные практики», то возникают споры о применимости и обязательности таких критериев. В данном случае, предметом проверки больше является подход к управлению, а результатом аудита набор аналитических/субъективных выводов и рекомендаций. Таким образом, наличие более формальных критериев проверки позволяет облегчить проведение проверки, однако, на практике это применимо к немногим проверкам (например, аудит финансовой отчетности по международным стандартам, аудит информационных технологий по методике CoBIT, выполнение требований законодательства/контрактов).
В большинстве сфер деятельности, где формальных критериев оценки не существует, как правило, заранее формируется (иногда – с привлечением внешних экспертов) ожидаемое представление о деятельности организации в виде предполагаемых целей, принципов. Соответственно, формирование критериев оценки (для неформальных/абстрактных видов деятельности) является аналитическим процессом, выдерживая баланс между: очевидными/признанными критериями – субъективными/спорными критериями.
Другие составляющие процесса аудита: получение информации и сбор доказательств; формирование наблюдений и интерпретация для выводов/заключений; согласование и представление отчетов; подтверждение выполнения рекомендаций.
3. Центральный банк РФ
Наконец, третьим компонентом является проверяемая организация. Центральный банк – это достаточно сложная организация с множеством целей, функций, ресурсов, взаимодействий, внутренних регламентов и т. д. Более того, особый статус ЦБ РФ (а также и других центральных банков) подразумевает некоторую степень независимости и недоступность для внешних проверяющих организаций.
Основные цели/задачи ЦБ РФ четко определены в Федеральном Законе № 86, но также существуют и внутренние цели, которые свойственны каждой организации. В любом случае, деятельность ЦБ РФ можно представить в виде классификации процессов на: основные процессы (реализация денежно-кредитной политики; операции на валютном рынке; управление внешним государственным долгом; управление резервами; другие); корпоративные процессы (казначейство; риск– менеджмент; комплаенс; информационные технологии; операционная деятельность; закупки; управление недвижимостью; управление персоналом; другие).
Такое разделение вполне традиционно для банковских организаций, однако, перечень основных бизнес-процессов может быть достаточно специфичен для ЦБ РФ. Изучение и анализ деятельности ЦБ РФ может представлять собой особое направление исследования.
Определив основные элементы (1 – Счетная палата, 2 – Аудиторская деятельность, 3 – Центральный банк), можно также посмотреть на их возможные связи и пересечения.
1–2. Счетная Палата и Аудиторская деятельность. Можно отметить, что порядок проведения проверок в целом соответствует международной практике (или, по крайней мере, ориентируется на таковую). При наличии доступа к полному перечню материалов Счетной Палаты, можно провести более детальное сравнение с международными стандартами и распространенной практикой их применения. Однако, аудиторская деятельность, с точки зрения методологии, достаточно простой процесс, и возможные расхождения, скорее всего, будут носить стилистический характер, отражая нюансы применения отдельными лицами. Кроме того, как участник ИНТОСАИ, Счетная Палата имеет методики и стандарты, которые в целом должны соответствовать принципам данной ассоциации. Тем не менее, развитие методик на основе стандартов, принципов и детальных рекомендаций ИНТОСАИ не является специфическим для проверяемых объектов (т. е. применимо ко всем организациям, попадающим под проверки Счетной Палаты, включая ЦБ РФ). Разрабатываемые методики носят общий характер и могут применяться для разных проверяемых организаций.
1–3. Счетная Палата и Центральный банк. Взаимоотношения между Счетной Палатой и ЦБ РФ можно рассматривать в общем перечне проверяемых объектов, которые находятся в сфере деятельности Счетной Палаты и входят в процесс планирования проверок. Проверки Центрального Банка прописаны отдельной статьей в ФЗ о Счетной Палате, отражая особый статус Банка России в системе государственного управления.
Таким образом, проверки Банка России со стороны Счетной Палаты проходят в рабочем режиме и планируются на основе общего анализа всех проверяемых объектов. Можно предположить, что стратегическое планирование проверок в Счетной Палате основано на некоторых критериях оценки рисков (что очень типично для аудиторских организаций). Предположительно, существует два уровня проведения планирования: хозяйственная деятельность ЦБ РФ (как единой организации); процессы в ЦБ РФ, которые имеют общегосударственное/общественное значение. Дальнейшее изучение внутренней деятельности ЦБ РФ (например, деятельность отдельных департаментов), скорее всего, имеет несущественное значение для внешней проверяющей организации, хотя может представлять внутренний интерес для руководства ЦБ РФ.
Необходимо иметь представление обо всем перечне проверяемых объектов, а также критериях анализа/сравнения/ранжирования объектов между собой, что позволяет определить периодичность и глубину проверок по каждому из объектов. Следующим уровнем анализ должно быть изучение в рамках проверяемого объекта. Например, при выборе ЦБ РФ в качестве объекта проверки в рамках Счетной Палаты уже должно быть представление об основных общегосударственных и общественно значимых процессах, которые представляют интерес для проверки. Проверка сугубо внутренних процессов и особенностей взаимоотношений руководства между собой не является предметом анализа для внешних проверяющих.
Стратегическое планирование аудиторских проверок и выбор направлений проверок на каждом из объектов существенно зависит от накопленного опыта проведения проверок и знаний о проверяемых объектах. Так, например, для первого года аудита, проверки связаны с общим анализом деятельности организаций. Для тех организаций, которые проверялись в течение длительного времени и по которым накоплены значительные сведений и данные прошлых проверок, проведение аудита может быть более фокусным и узконаправленным на отдельные направления деятельности/виды рисков.
3–2. Центральный банк – Аудиторская деятельность. Учитывая то, что ЦБ РФ является территориально разрозненной и сложной организацией, у него имеются достаточно отработанные процессы, связанные с внутренним и внешним аудитами/проверками. В частности, имеется подразделение Внутреннего Аудита ЦБ РФ. Существует налаженное взаимодействие между внутренними аудиторами и внешними, что также позволяет адаптировать деятельность внутреннего аудита под некоторые ожидания внешних аудиторов (как во многих международных финансовых организациях).
Анализ деятельность внутреннего аудита, как правило, проводится путем простого соответствия международным стандартам внутреннего аудита (по каждому из стандартов), что позволяет оценить степень развитости функции внутреннего аудита и то, насколько внешние аудиторы/проверяющие могут полагаться на работу внутренних аудиторов. Также отметим, что сам ЦБ РФ также имеет внутренние контрольные подразделения (Внутренний Аудит, Комплаенс, Риск-менеджмент), которые проводят проверки различных аспектов деятельности Банка. С точки зрения модели трех уровне корпоративной защиты, внутренний аудит, а также внешние аудиторы (Счетная Палата, аудитор финансовой отчетности) все вместе являются третьим уровнем защиты.
Однако, в отличие от внутренних аудиторов/внешних финансовых аудиторов, проверки со стороны Счетной Палаты носят несколько иной характер – в частности по уровню отчетности. Если внешние/внутренние аудиторы работают с Аудиторским Комитетом и Советом Директоров, проверки Счетной Палаты предоставляют информацию внешним участникам (т. е. иным органам государственной власти). Действительно, это накладывает отпечаток на характер проводимых проверок, содержание итоговых отчетов и рабочих материалов.
1-2-3. Счетная Палата – Аудиторская деятельность – Центральный банк
Таким образом, существующие методики и рекомендации вполне описывают порядок проведения аудита. С другой стороны, при наличии методик и знаний о проверяемом объекте, на первое место выходят вопросы применения методики, т. е., определения возможных видов контрольных мероприятий, тактики проведения проверки, умения формулировать заключения, выводы и рекомендации. Порядок проведения аудита является вполне стандартным и должен распространяться на все проверяемые организации. Учитывая то, что общая методика/порядок проведения аудита является общераспространенным, на первое место выходит планирование проверки и составление ожидаемых направлений проверок. Основной акцент при разработке методик/рекомендаций можно сфокусировать на составлении типовых программ аудита, включающих: описание общего представления процесса (предполагаемая типовая форма организации процесса); матрица рисков и контролей (верхнего уровня); перечень контрольно-тестовых мероприятий (включая: – типовой информационный запрос (общий); – процедуры тестирования ожидаемых контрольных процедур (варианты – по степени глубины тестирования и в зависимости от реально имеющейся/доступной информации); – возможные детальные процедуры анализа информации).
Так, в табл. 8.1 представлены основные типовые информационные запросы (процессы) и рекомендации к их анализу.
Возможные детальные процедуры анализа информации при оценке соблюдения установленного порядка формирования фондов Банка России, создаваемых из прибыли
Процессы для аудита: формирование фондов; использование средств фондов.
Примеры осуществления транзакций: управление фондом (принятие решение о формировании, создание счета, принятие решений об отчислении средств на формирование фонда); зачисление средств в фонд; использование средств фонда для различных целей.
Запрашиваемая первоначальная информация: перечень фондов с характеристикой целей, ответственных лиц и т. д.; положения и регламенты формирования фондов и целевого использования средств; выписка по фондам (баланс, транзакции формирования/использования фонда); подтверждение баланса фондов; внутренняя отчетность об использовании фондов.
Основные риски: отчисления в фонды не соответствуют утвержденным нормам/решениям; использование средств фонда не соответствует целям фонда; использование средств фонда без авторизации; невыполнение работ/услуг, связанных с использованием средств фонда; неадекватное/искаженное использование средств фонда; авторизация средств фонда осуществляется только лицом (лицами), ответственными за баланс фонда; незапланированное использование фонда; баланс фонда не определен и не подтверждается ответственными лицами; недостаточность средств в фонде; реверсные операции с балансом фонда (списание и последующее зачисление) для временного использования баланса для иных целей.
Таблица 8.1 – Типовые информационные запросы (процессы) и рекомендации к их анализу

Ожидаемые контрольные мероприятия: назначенные ответственные за контроль использования средств фонда и авторизацию использования средств; дополнительное разделение обязанностей для авторизации средств фонда, инициированных ответственным за фонд; ежегодное/ежеквартальное подтверждение баланса фонда; предварительное согласование/авторизация использования средств фонда и проверка на соответствие целям фонда; мониторинг всех транзакций формирования/использования средств фонда для выявления несанкционированных транзакций.
Данные для выборочной проверки: фонд (выбрать один/ несколько фондов для проверки документального оформления и процессов управления); операции использования (в рамках одного/нескольких фондов выбрать несколько расходных операций для изучения авторизации использования средств, назначения использования, реального осуществления деятельности за счет средств фонда).
Данные для аналитической/сплошной проверки: анализ операций списания средств фонда по видам конечных целей использования средств, получателям средств.
Возможные детальные процедуры анализа информации при оценке обоснованности данных, используемых при составлении и утверждении смет расходов Банка России
Процессы для аудита: бюджетное планирование; мониторинг выполнения бюджетов/смет.
Примеры осуществления транзакций: составление проекта бюджета (со стороны подразделений); утверждение бюджетов подразделений/консолидация.
Запрашиваемая первоначальная информация: список подразделений/центров ответственности; результаты/показатели деятельности подразделений; описание модели прогнозирования/составления бюджета на основе плановых показателей деятельности; пропорции распределение расходов вспомогательных подразделений.
Основные риски: недостаточное обоснование бюджетов/смет; недостоверная управленческая информация, используемая для составления бюджетов/смет.
Ожидаемые контрольные мероприятия: авторизация/утверждение операционных планов деятельности, используемых для составления бюджетов/смет; анализ отклонений плана/факта прошлых периодов; анализ изменений плановой операционной деятельности по сравнению с прошлым периодом.
Данные для выборочной проверки: бюджет подразделения (проверка от этапа формирования бюджета на основе вспомогательной информации до утверждения); входящая информация для составления бюджета/сметы; внутренние прогнозные показатели для планирования деятельности (используемые разными подразделениями).
Данные для аналитической/сплошной проверки: утвержденные бюджеты/сметы по всем подразделениям.
Возможные детальные процедуры анализа информации при оценке правомерности и целесообразности произведенных расходов Банком России
Процессы для аудита: осуществление расходов, включая – проведение конкурсов и тендеров; – заключение договоров; – работа с поставщиками; – предоставление/прием работ и услуг; – расходы сотрудников.
Примеры осуществления транзакций: организация и проведение конкурса; проведение стандартной закупки; компенсация расходов сотрудникам.
Запрашиваемая первоначальная информация: действующие нормативы расходов/лимиты/нормативно-зафиксированный порядок; проведенные расходы (выбранного подразделения); список авторизованных поставщиков; перечень материально ответственных лиц.
Основные риски: неавторизованные бизнес-взаимоотношения с поставщиками; бизнес-взаимоотношения с лично-аффилированными компаниями; экономически невыгодные условия/цены закупок; несанкционированные закупки и расходы; превышение лимитов расходов; невыполнение условий договоров; непредоставление услуг/работ; превышение бюджетов/смет; необоснованные расходы и траты (особенно в конце отчетных периодов).
Ожидаемые контрольные мероприятия: ежемесячный мониторинг выполнения бюджета/сметы и анализ отклонений; авторизация заявок на закупку; авторизация счетов на оплату; авторизация расходов сотрудников; сверка балансов; мониторинг расходов сотрудников; авторизация контрактов с поставщиками (цены, условия); проведение конкурсов; мониторинг предоставленных услуг/работ/стоимости условиям договоров.
Данные для выборочной проверки: проведенный конкурс/тендер; контракты с поставщиками; расходы подразделения; расходы сотрудников; оплаченные счета.
Данные для аналитической/сплошной проверки: расходы подразделения; бюджеты/сметы подразделений и их текущее выполнение.
Возможные детальные процедуры анализа информации при оценке механизмов противодействия коррупции в части, относящейся к финансово-хозяйственной деятельности Банка России
Финансово-хозяйственная деятельность является достаточно общим понятием, которое необходимо разбить не некоторые существенные направления деятельности. Более подробный и специфический перечень процессов можно составить только после непосредственного ознакомления с деятельностью организации. В качестве такого подхода можно использовать критерий существенности/материальности расходования средств, когда анализируются данные финансовой отчетности по наиболее существенным статьям расходов, которые относятся к перечню процессов (т. н., мэппинг счетов) – это стандартная практика проведения финансового аудита. В дополнение к критерию материальности, можно использовать критерий рискованности статей расходов, независимо от материальности. Например, такими показателями рискованности статей расходов могут быть: новые либо видоизмененные статьи расходов (созданные в течение отчетного периода); статьи расходов региональных/удаленных подразделений; статьи расходов, связанные со специфическими видами расходов.
С другой стороны, независимо от классификации статей расходов, при анализе финансово-хозяйственной деятельности можно отталкиваться от перечня наиболее очевидных процессов, который затем можно дополнить несколькими специфическими для данной организации: закупки и конкурсы; управление недвижимостью/инфраструктурой; ремонт/строительство; работа с поставщиками и подрядчиками; оплата счетов поставщикам.
Учитывая то, что данная сфера является исключительно обширной по степени затрагиваемых процессов и видов деятельности (тем более в масштабе такой организации как ЦБ РФ), совершенно справедливо, что проверка данной сферы со стороны Счетной Палаты может идти на уровне проверки нормативно методического обеспечения, т. е., оценивая «дизайн» системы контроля, а не концентрируясь на отдельно проводимых транзакциях/процессах.
В международной практике такой подход связан с организацией «трех уровней» защиты (т. е. основные/бизнес-подразделения, контролирующие подразделения, внутренний/внешний аудит) – которая также реализована в ЦБ РФ. Соответственно, оценку нормативно-методического обеспечения можно проводить на основе анализа документов и регламентов, которые отражают такой подход.
Учитывая то, что внутренний аудит ЦБ РФ также уполномочен отслеживать эффективность системы внутреннего контроля, механизм проверки нормативно-методического обеспечения системы внутреннего контроля можно вести на основе анализа эффективности функций внутреннего аудита. Оценивая эффективность внутреннего аудита, как правило, производится анализ управления функций внутреннего аудита, а также содержание такой деятельности.
Процессы для аудита: внутренний аудит.
Примеры осуществления транзакций: внутренний аудит (проведение годового планирования; проведение аудиторской проверки; мониторинг выполнения рекомендаций; отчетность); финансовый мониторинг (отслеживание текущей информации финансового мониторинга; тренинги для сотрудников; проверка выявленных ситуаций; специальные проверки; консультационная работа с подразделениями для предотвращения ситуаций).
Запрашиваемая первоначальная информация: внутренний аудит – положения, регламенты, методики проведения проверок; стратегический и годовой план внутреннего аудита; текущий список выявленных наблюдений и рекомендаций; отчетность для высшего руководства/Комитета по Аудиту.
Таким образом, при проведении проверки ЦБ РФ и разработке рекомендаций следует учитывать, кто проводит/инициирует такую проверку – внешняя или внутренняя организация (прежде чем ориентироваться на цели и направления проверки). Внешние проверки/аудиты являются более формальными и преследуют внешние цели. Формат проведения проверки больше напоминает «инспекцию», что требует более четкогостандартного представления о проверяемой деятельности, критериях для проверки, информации для запроса. Такой подход имеет свою ценность, однако, сложно применим для абстрактных/аналитических видов деятельности.
Соответственно, в международной практике существует тенденция перехода от формального/узконаправленного стиля проверок к более аналитическим методикам аудита, которые менее ориентированы на жесткие критерии оценки, но позволяют использовать более гибкие мнения и наблюдения. Конечно, при этом существуют некоторые ограничения в специфике выявляемых недостатков, но зато появляется возможность охватить более существенные вопросы, смотреть на деятельность по сущности, а не только по форме. Более того, рассматривая нестандартные сложные процессы, вполне может быть, что согласовать формальные критерии оценки вообще не представляется возможным, либо такие критерии будут носить нежесткий характер и могут быть легко обойдены.
Тем не менее, переход от формального подхода (аудит соответствия, инспекции) к аналитическому (системному, риск-ориентированному подходу) может быть достаточно чувствительным и трансформационным для текущей деятельности Счетной Палаты (как можно судить по имеющимся стандартам). Однако за счет такого перехода деятельность высших органов государственного аудита представляет более значимую общественную значимость, в отличие от простого выявления отдельных нарушений и несоответствий.
Внутренние проверки/аудит по своему определению относятся к внутренней деятельности организации и могут быть более открыты по отношению к проверяемым сферам. Вопросы предоставления информации и отчетности (включая выявленные недостатки и рекомендации) замыкаются на руководство самой организации. Это позволяет затрагивать больший спектр вопросов в тех рамках, которые определены руководством организации. Конечно, ситуация не такая однозначная, так как при этом задействованы и внешние заинтересованные стороны и профессиональные стандарты деятельности, однако все равно существует больше гибкости при проведении проверок и подготовке итоговых заключений/рекомендаций – которые в основном будут направлены для руководства организации, а не для внешних целей.
В качестве передовой практики можно отметить тенденцию взаимодействия внутренних и внешних проверяющих организаций. Это в частности проявляется в том, что внешние финансовые аудиторы могут частично полагаться на деятельность/проверки внутренних аудиторов. Аналогичный подход используют регуляторы финансового сектора при проверках/анализе деятельности финансовых организаций, когда они полагаются на деятельность внутреннего аудита.
Если проверка проводится внешней организацией и преследует некоторые внешние цели, тогда проверяемая организация более формально подходит к предоставлению информации и взаимодействию. Сначала устанавливаются некоторые признанные регистры обмена информацией, включая: запрос информации, список выявленных предварительных наблюдений, согласованный список наблюдений и другие. Естественно, при этом несколько ограничена свобода действий проверяющей организации, однако, это не нарушает принцип доступа к любой запрашиваемой информации в рамках проверок.
Как правило, предоставляемые отчеты согласовываются в руководством проверяемой организации. Однако существует различная степень допустимых корректировок. Например, в Великобритании предварительные отчеты аудиторов направляются с комментариями, что можно внести только исправления в орфографические/грамматические ошибки; какие-либо аналитические выводы и заключения являются мнением проверяющих и уже не могут быть оспорены. С другой стороны, иногда проверяющая организация может прислушаться к комментариям насчет фактических ошибок, которые имеют отношение к достоверности данных. Тем не менее, аналитические выводы/рекомендации, а также сформированные мнения достаточно затруднительно оспорить.
При проведении проверок, как правило, можно сформировать перечень наблюдений и отклонений. Не всегда это будут негативные нарушения, сформированные на основе формальных критериев; однако всегда можно определить процесс/критерий более высокого уровня (по методики уровней зрелости процессов), который может свидетельствовать о неэффективности деятельности (относительно своего уровня развитости). Действительно, необходимо иметь несколько фактических наблюдений, на которые можно ссылаться при формулировании аналитических выводов и рекомендаций для соответствующего уровня развитости процессов.
Более того, программа проверки обычно составляется и планируется таким образом, чтобы в структурированной форме собрать достаточное количество фактических наблюдений, репрезентативно представляющих проверяемую сферу деятельности, чтобы потом в дальнейшем аналитически посмотреть на эти детальные наблюдения и сформулировать существенные выводы и рекомендации. При этом некоторые наблюдения будут являться прямыми доказательствами, иные будут просто косвенной информацией либо могут быть даже полностью опущены. Некоторые наблюдения могут содержать факты явных нарушений процедур и нормативных актов.
Соответственно, проведение системного аудита и риск-аудита позволяет набрать более разнообразный и всесторонний список наблюдений и сведений о деятельности по сравнению с формальным аудитом в виде инспекции.
Выявление преступных нарушений
Как правило, каждый проверяющий (внешний, внутренний) имеет обязанность сообщать о явных преступных нарушениях, которые могут быть выявлены в ходе проверки. Для внутренних проверок, которые адресованы руководству организации, существует конфиденциальность взаимоотношений между проверяемой и проверяющей организацией, соответственно, выявленные нарушения будут сообщены руководству непосредственно, и дальнейшая эскалация нарушений за пределы организации вряд ли будет иметь место. Выявить и поймать явные существенные нарушения в рамках аудиторских проверок достаточно сложно и, как правило, такое происходит достаточно случайным образом – учитывая выборочный характер аудита, формат предоставления информации от руководства. Стандарты и принципы аудиторской деятельности не имеют целью выявление преступных нарушений – однако указывают, как действовать, если такие нарушения были выявлены. В большинстве случаев аудиторская проверка сможет только определить потенциальную угрозу, а не отдельные факты нарушений. За счет такой гибкости и определенной степени свободы при выявлении недостатков, аудит может покрывать больший спектр вопросов, акцентируя внимание на качестве управления, а не отдельных нарушениях. В противном случае информация для аудита была бы еще более лимитирована, а сами проверки носили бы исключительно узконаправленный характер. Стоит отметить, что в рамках Счетной Палаты, это определяется характером взаимоотношений с проверяемыми субъектами и регламентируется существующими стандартами, которые предполагают, что большинство наблюдений/выводов направляются руководству организаций и затем отслеживаются Счетной Палатой.
Этапы проверочного цикла
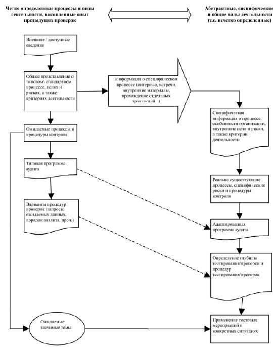
Проведение первого аудита/проверки (когда существующей информации об организации явно недостаточно) и каждая последующая проверка/аудит очень отличаются. На первом этапа один из приоритетов проведения проверки состоит в ознакомлении с организацией и установлении взаимоотношений с руководством. В частности, на первом этапе, как правило, только формируется представление о процессах/контрольных мероприятиях, предлагаются/пробуются критерии оценки эффективности, согласовываются с руководством принципы оценки деятельности, которые можно затем перенести на последующие проверки без предварительного изучения. Дальнейшие проверки уже могут ссылаться на накопленный опыт и знания об организации процессов и, соответственно, являются более строгими, затрагивать более чувствительные сферы деятельности более формально. Например, если в первый период проверяющие могут спросить у руководства о том, как должен осуществляться процесс, на основе каких критериев; то в последующий период можно проводить оценку, отталкиваясь от данных критериев. Естественно, что при проведении проверок, накапливается информация об организации, что позволяет планировать проводимые проверки в перспективе и корректировать/адаптировать сферы проверок по мере изучения информации об организации и более подробного ознакомления с деятельностью.
На рис. 8.2 представлен порядок планирования и подготовки к проведению аудита/проверки.

Рис. 8.2 – Порядок планирования и подготовки к проведению аудита/проверки
Более 800 000 книг и аудиокниг! 📚
Получи 2 месяца Литрес Подписки в подарок и наслаждайся неограниченным чтением
ПОЛУЧИТЬ ПОДАРОК