Точка зрения звезды
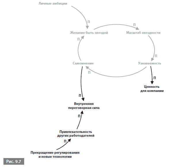
На рис. 9.6 показано, как видит эту ситуацию звезда. У звезд тоже имеются личные амбиции, проявляющиеся собственно в желании быть звездой. Однако звезды бывают большие и маленькие, и ни одна из них никогда не бывает удовлетворена масштабом своего звездного положения. Чем более вы популярны, тем более вы узнаваемы, а это воздействует на ваше самомнение, подогревающее желание быть еще большей звездой. Эту чудесную усиливающую петлю (пожалуй, в данном случае название «круг процветания» ей не очень подойдет) узнает любой, кому приходилось лично общаться с примой.

Чем больше узнаваемость звезды, тем выше ее ценность для компании, и чем сильнее самомнение звезды, тем сильнее ее убежденность в своей внутренней переговорной силе, особенно если рыночные условия влияют на привлекательность других работодателей, стимулируемую прекращением регулирования и новыми технологиями (рис. 9.7).
С точки зрения звезды, ее растущая ценность для компании должна повышать готовность компании уступить ее требованиям.

Напряжение между внутренней переговорной силой, стимулируемой привлекательностью других работодателей, и готовностью или неготовностью компании уступить требованиям создает в сознании звезды конфликт. Уйти или остаться? Насколько сильно я могу давить на компанию, чтобы компания не выдавила меня? И насколько я уверен в том, что в другом месте будет лучше? Этот конфликт разрешится, если компания согласится на мои требования или если другие возможные работодатели окажутся не настолько привлекательными. Но если компания не согласится на мои требования или если я получу действительно хорошее предложение от конкурентов, это повысит вероятность ухода.

На рис. 9.8 представлена окончательная диаграмма цикличной причинности с точки зрения звезды. Она содержит только одну петлю обратной связи, усиливающую петлю примы наверху. Все остальное связано со свободными звеньями: цель представлена личными амбициями, внешняя движущая сила – прекращением регулирования и новыми технологиями, а результат – вероятностью ухода. Возможность нейтрализации конфликта между «остаться» и «уйти» показана с помощью противопоставления связей типа П и О. Если эти связи уравновесятся, звезда останется, если нет – вероятность ухода повысится.
Как видно из двух составленных диаграмм цикличной причинности, точки зрения высшего руководства и звезд довольно сильно различаются, что неудивительно, поскольку в этом споре они находятся по разные стороны баррикад. Но у нас осталась еще одна группа, чью точку зрения мы не рассмотрели.
Более 800 000 книг и аудиокниг! 📚
Получи 2 месяца Литрес Подписки в подарок и наслаждайся неограниченным чтением
ПОЛУЧИТЬ ПОДАРОК