6.1.6. Бизнес-процесс взаимодействия управляющей компании и подразделений
Управляющая компания медиахолдинга «Инфоконцепт» является заказчиком телевизионной продукции для ТРК холдинга. Такой продукцией являются:
? информационные программы – индивидуальная продукция каждой компании;
? тематические и авторские программы для вещания в рамках всего холдинга;
? корпоративные программы – программы совместного производства для эфира в рамках всего холдинга (формат «От Малиновки до Зюзино», «Новости наших городов»);
? коммерческие программы;
? тематические и авторские программы для локального вещания в отдельном городе.
Информационное вещание – основной неотъемлемый продукт каждой ТРК. Управляющая компания формирует требования к формату информационного вещания компании (аудиторные показатели, соответствие стайл-буку).
Стратегические задачи информационного вещания:
? достижение доли информационного вещания в 15-минутных промежутках не ниже 30 % аудитории, что формирует приверженность и свидетельствует о востребованности;
? достижение ежедневного рейтинга в 15-минутных промежутках до уровня не ниже 6 %, что формирует приверженность и свидетельствует о востребованности;
? завоевание доверия местной аудитории к бренду каналов в целом на уровне не ниже 55 %, что свидетельствует о сплочении сообщества;
? создание не менее 30 % сюжетов в информационных программах на основе запросов аудитории, что свидетельствует о формировании сообщества вокруг СМИ.
Управляющая компания финансирует локальное информационное вещание исходя из разработанных единых нормативов на производство и премиального фонда (за достижение аудиторных показателей). Премия выплачивается по итогам медиаисследований. Решение о премировании принимается генеральным директором. Бизнес-процесс такого премирования представлен на рис. 6.3.

Рис. 6.3. Схема процесса премирования
Тематические, авторские программы (для вещания в рамках всего холдинга). Инициатором производства таких программ выступает управляющая компания. Закупка программ осуществляется на основе тендера. Решение об объявлении тендера принимает генеральный директор. Требования к программам разрабатываются исходя из потребностей аудитории, корпоративного стиля и телевизионной политики холдинга.
Поскольку программы ориентированы на конкретные целевые аудитории, их доли от общей телеаудитории будут ниже, чем у информационного вещания, рассчитанного на более широкий круг зрителей. Поэтому при заказе программ планируемым показателем должна выступать доля в конкретной целевой группе.
Основное требование к программам: достижение доли аудитории не ниже 30 % в целевой группе.
Бизнес-процесс объявления тендера показан на рис. 6.4.
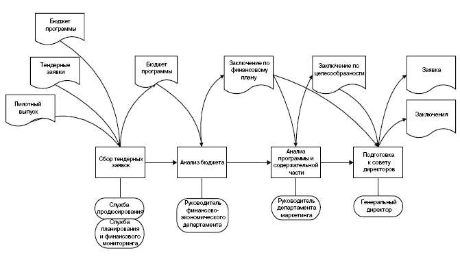
После объявления тендера телекомпании в 30-дневный срок представляют пилотный выпуск программы, ее описание, концепцию и бизнес-план.
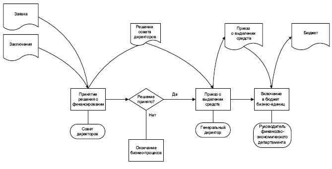
Решение о финансировании программы принимается на совете директоров. Закупка программы планируется на весь телевизионный год.
Стоимость программы определяется на основе производственных нормативов и гонорара творческой группы. При этом стоимость должна соответствовать ожидаемой зрительской аудитории. Бизнес-процессы сбора заявок и принятия решения изображены на рис. 6.5 и 6.6.

Рис. 6.4. Схема процесса объявления тендера

Рис. 6.5. Схема процесса сбора заявок

Рис. 6.6. Схема процесса принятия решения
Программа может быть снята с эфира и договор на производство программы прекратит свое действие, если программа по итогам аудиторных исследований в течение шести месяцев не достигнет запланированных аудиторных показателей. В этом случае либо меняется производитель (на тендерной основе), либо программа данной тематики перестает выходить в эфире каналов холдинга. Решения о закрытии программ принимаются на совете директоров.
Корпоративные программы. Совместный продукт ТРК, входящих в «Инфоконцепт» (программы «От Малиновки до Зюзино», «Новости наших городов»). Заказчиком программ выступает управляющая компания. Она разрабатывает техническое задание, которое подробно описывает формат программ, информационные поводы, хронометраж, требования к сюжетам и оформлению. На основе технического задания будет осуществляться прием программ заказчиком. Управляющая компания принимает решение по количеству программ и распределению между ТРК обязанностей связанных с производством. Компании финансируются согласно объему выполняемых работ. Сумма, получаемая ТРК, состоит из стоимости производства и премиального фонда (гонорара сотрудников, участвовавших в создании программы). Решение о премировании принимается редактором компании.
На ежемесячном совете главных редакторов корпоративные программы обсуждаются на предмет их соответствия требованиям заказчика. В случае невыполнения условий технического задания управляющая компания вправе пересмотреть условия производства программ в части распределения обязанностей между ТРК, а также в отношении премиального фонда. Иными словами, бизнес-процесс целиком соответствует бизнес-процессу выделения премиальных средств на информационные программы.
Коммерческие программы. Заказчиком коммерческих программ выступает торговый дом «Инфоконцепт». Он запрашивает у управляющей компании информацию о возможности производства и размещения в сетке вещания городов медиахолдинга программ, заказанных сторонними организациями. При принятии решения управляющая компания руководствуется соответствием данных программ:
? закону РФ о СМИ;
? Федеральному закону о рекламе;
? формату вещания СМИ, входящему в холдинг;
? экономической целесообразности;
? производственным возможностям холдинга.
Если это локальная, городская программа, то ее производит местная ТРК. Если же программу размещают в сетке вещания нескольких городов, решение об этом принимают по итогам тендера (в данном случае бизнес-процесс аналогичен принятию решения по тендерным закупкам).
Договор на производство заключается между ТРК и торговым домом. Техническое задание, согласованное с внешним заказчиком программы, является частью договора. Деньги за производство программы, за вычетом агентского вознаграждения торговому дому, поступают на субсчет ТРК. Сумма договора формируется на рыночной основе с условием коммерческой целесообразности. В случае невыполнения одной из сторон обязательств договора (несоответствие техническому заданию, несвоевременная оплата работ) управляющая компания как владелец прав на вещание может приостановить действие договора и наложить штрафные санкции на виновную сторону.
Тематические и авторские программы (для вешания в отдельном городе). ТРК на этапе формирования сетки вещания предлагает программы собственного производства для локальной городской аудитории. Поскольку стоимость локальных программ выше, чем у распространяемых на всей территории холдинга, то решение об их финансировании медиахолдингом принимается на основе:
? подтвержденной исследованиями востребованности данных программ городской аудиторией;
? наличием творческих и производственных возможностей после выполнения заказа на информационное вещание и холдинговые программы.
Решение о производстве программ принимает совет директоров. Финансирование локальных программ может быть прекращено в случае низких аудиторных показателей и превышения утвержденных в холдинге нормативов производственной загрузки.
Более 800 000 книг и аудиокниг! 📚
Получи 2 месяца Литрес Подписки в подарок и наслаждайся неограниченным чтением
ПОЛУЧИТЬ ПОДАРОК