6.2.2. Типовая организационная структура и бизнес-процессы ТРК
Основной проблемой по итогам диагностики оргструктуры является сочленение технического и творческого персонала (кому подчинять операторов?) и взаимодействие информационного и неинформационного вещания. Поэтому всем бизнес-единицам рекомендуется принять единую типовую организационную структуру, что позволит повысить управляемость и контроль внутри холдинга, приблизиться к решению поставленных задач. Для этого, во-первых, необходимо перейти к плоской организационной структуре в связи с тем, что все компании относительно небольшие. Во-вторых, для творческих единиц, осуществляющих неинформационные проекты (на основе тендера), нужна матричная структура, для того чтобы обеспечить, с одной стороны, гибкость, а с другой – эффективное распределение ресурсов. Ныне применяемая в холдинге политика, когда журналисты, делающие программы новостей при полноценной включенности в данный процесс, должны в нагрузку к ним в обязательном порядке производить иной контент, себя не оправдывает. В-третьих, необходимо разработать четкие границы полномочий технического и творческого персоналов.
Предлагаемая организационная структура содержит следующие основные нововведения:
? должность главного редактора упраздняется, вместо нее вводится должность директора ТРК или производственного объединения. Это связано с тем, что применяется дивизиональная схема управления, при которой руководители бизнес-единиц являются не простыми редакторами, а обладают делегированными им полномочиями для распоряжения всей деятельностью в рамках единых стандартов;
? должность главного инженера упраздняется, вместо нее вводится должность технического директора, отвечающего за распоряжение техническими средствами, их хранение, профилактику, разработку технической политики и регламента работы с такими средствами. Таким образом, в подчинении технического директора находятся техники и весь технический участок. Операторы и монтажеры отныне не относятся к техническому персоналу, а включены в структуру службы новостей, из которой их периодически (по мере надобности), равно как и режиссеров, откомандировывают для работы на заказанных холдингом проектах;
? позиция редактора, отвечающего за весь эфир ТРК, упраздняется в связи с тем, что теперь каждая компания будет делать информационные передачи в постоянном режиме. Иные передачи, производимые на основе тендера, распределяются холдингом централизованно. Если передачи заказываются местной компании, в ее рамках создается временное организационное звено – творческая группа, в которой назначается руководитель, подконтрольный непосредственно директору ТРК. При этом происходит частичное высвобождение занятых в производстве такой программы сотрудников из новостей. Таким образом, руководитель программы новостей, у которого сотрудник находится в подчинении, дает согласие на его временное частичное выбытие (срок отсутствия фиксируется в индивидуальном плане нагрузки) для работы над проектом;
? за создание неинформационных программ, а также промоушна и роликов отвечает служба производства, которую должен возглавить режиссер. Именно этому человеку в непосредственное подчинение передается временно формируемая творческая группа, занятая подготовкой конкретной программы. По такой же схеме предлагается производить эфирное промо (анонсы и другие его виды), а также рекламную продукцию заказного характера;
? должность выпускающего редактора целесообразнее подчинить непосредственно директору ТРК в связи с тем, что он отвечает за выходящую в эфир продукцию и ее соответствие вещательной концепции. Ответственность за программы, подготовленные к эфиру, может регулироваться лишь напрямую. Эта должность должна называться «трафик-менеджер», поскольку в классических телекомпаниях должность выпускающего редактора относится к чисто информационному вещанию;
? в производственном объединении «Параллель» газета должна быть подчинена непосредственно директору;
? информационную службу возглавляет главный редактор службы информации. В его непосредственном подчинении находятся шеф-редактор, ведущие и корреспонденты. Позиция редактора сохраняется в урезанном виде (таковых должно быть не более одного-двух человек) и подразумевает работу по поиску информации, редакции титров и т. д. Иными словами, это человек, постоянно работающий в редакции. Ведущие ведут выпуск и занимаются подготовкой его сценария в редакции совместно с шеф-редактором. Шеф-редактор распределяет ресурсы, операторов и загруженность монтажной, готовит очередность выхода, следит за готовностью сюжетов в срок, за качеством видео. Корреспонденты же работают «в поле». Такая организация позволяет реально разделить редакционный процесс на чисто «редакционный» и «внередакционный» и соответственно улучшить качество контента и текстов, а также верстку выпуска новостей;
? в ньюс-руме вводится новая функция – редактура сайта. Редактор сайта (человек, постоянно работающий в редакции, может по совместительству являться редактором программы новостей) занимается наполнением интернет-портала (вкладки по своему городу) информацией, а заодно и поиском информации для всего редакционного процесса. Он же следит за повышением цитируемости программ ТРК во внешних интернет-ресурсах;
? в этой структуре режиссер нужен лишь отдельно производимым программам, так как на выпуске новостей необходим более технический человек – режиссер (или даже инженер) прямого эфира;
? все административные процессы (включая хозяйственные) отныне подчинены управляющему делами, который ведет документооборот.
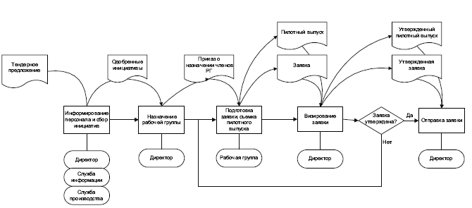
Новая организационная структура представлена на рис. 6.9. Бизнес-процесс, связанный с объявлением тендера, предполагает следующую последовательность действий:
? после объявления холдингом тендера информация о тендере доводится директором бизнес-единицы до сотрудников;
? сотрудники в течение определенного срока должны в ходе совещаний представить свои предложения по проектам;
? после утверждения предложенного проекта директор создает рабочую группу по составлению заявки и подготовки пилотного выпуска программы. В эту группу помимо инициаторов заявки может входить экономист или сам директор с тем, чтобы составить подробный бизнес-план проекта и описать ожидаемую аудиторию;
? после подготовки заявки и пилотного выпуска директор аккумулирует у себя все материалы для направления генеральному директору холдинга (рис. 6.10);
? при принятии заявки на совете директоров и выделении финансовых средств приказом директора создается творческая группа, в которой назначается руководитель;
? в этом случае на совещании руководителя службы производства и руководителя той службы, из которой один сотрудник направляется в творческую группу, распределяется нагрузка всего персонала, занятого на реализации проекта. Предполагаемая нагрузка визируется директором.

Рис. 6.9. Новая организационная структура ТРК

Рис. 6.10. Схема процесса объявления тендера
Для более подробного составления должностных инструкций и бизнес-процессов следует обратиться к изданию «Корпоративная книга телекомпании», где четко описаны бизнес-процессы основных производственных звеньев такой организационной структуры.
Более 800 000 книг и аудиокниг! 📚
Получи 2 месяца Литрес Подписки в подарок и наслаждайся неограниченным чтением
ПОЛУЧИТЬ ПОДАРОК