ВЫПУКЛОСТЬ
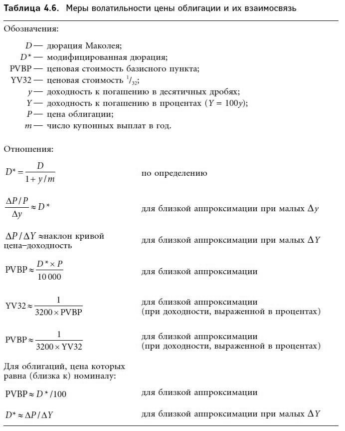
Три меры волатильности цены, описанные нами в предыдущих разделах, с успехом применяются при небольших изменениях доходности или цены. Выше мы писали о взаимосвязи этих величин. Таблица 4.6 суммирует данную информацию.


Все меры дюрации представляют собой аппроксимации для небольших изменений доходности и не отражают поэтому выпуклости кривой, описывающей зависимость цены от доходности в ситуации существенного изменения величины доходности. Для того чтобы выпуклость этой кривой была адекватно описана, нам следует уточнить соответствующим образом меру дюрации. В этом разделе мы покажем, как связаны между собой выпуклость кривой цена – доходность и описанные выше характеристики волатильности цены.
На графике (рис. 4.2) представлена касательная, проведенная к линии цена – доходность через точку у*. Касательная показывает скорость изменения цены в зависимости от изменения процентных ставок в данной точке (при данном уровне доходности). Наклон касательной непосредственно связан со значением ценовой стоимости базисного пункта. Таким образом, при данной стартовой цене касательная (описывающая скорость абсолютного изменения цены) тесно связана с дюрацией облигации (описывающей скорость процентных ценовых изменений). Чем круче наклон касательной, тем больше дюрация; чем меньше угол наклона – тем дюрация меньше. Очевидно, что при данной стартовой цене касательная и дюрация являются взаимозаменяемыми аналитическими инструментами, позволяющими с одинаковой точностью оценить скорость изменения цены.
Обратим внимание на поведение дюрации (крутизны наклона касательной) при изменении доходности: при росте (падении) доходности, дюрация падает (растет). Это свойство, как мы отмечали ранее, характерно для облигаций без встроенных опционов.
Проведем, как это показано на рис. 4.3, вертикальную линию из любой точки доходности (на горизонтальной оси): расстояние между горизонтальной осью и касательной – это цена, аппроксимированная путем использования дюрации при начальной доходности у*. Аппроксимированный результат будет меньше реальной цены – феномен, который мы уже наблюдали, говоря об отношениях между дюрацией (касательной) и аппроксимированным ценовым изменением. При падении доходности предполагаемое изменение цены меньше реального – реальная цена, таким образом, недооценивается. И наоборот: если доходность растет, предполагаемое значение изменения цены будет больше, чем значение реального изменения – реальная цена опять окажется недооценена.
При небольших изменениях доходности линия касательной и дюрация дают хорошую аппроксимацию реальной цены. В то же время, чем дальше от точки начальной доходности у*, тем хуже аппроксимация. Очевидно, что точность аппроксимации непосредственно связана с выпуклостью кривой, отражающей зависимость цена – доходность облигации.
Более 800 000 книг и аудиокниг! 📚
Получи 2 месяца Литрес Подписки в подарок и наслаждайся неограниченным чтением
ПОЛУЧИТЬ ПОДАРОКДанный текст является ознакомительным фрагментом.