12. Формирование плана перехода
Возможно всё. Всё, что захочет человек.
Наконец-то наступил тот момент, когда вы готовы формировать план перехода в целевое состояние потока. У вас есть полное представление об этом состоянии: вы знаете, как должна быть выстроена внутренняя логистика, как движется продукт по пути создания ценности, как выглядят информационные потоки, сколько человек задействовано в каждой операции и прочие необходимые для полного понимания подробности.
Формирование плана перехода является вторым по сложности этапом после формирования идеального состояния потока. Это объясняется психологическими установками, которые и рождают наиболее распространённые парадигмы, такие как «у нас не получится», «здесь нужно крупное улучшение, а оно и требует времени и денег», «нам это не позволят», «мы уже предлагали такое» и т. п. Часто бывает достаточно сложно преодолеть перечисленные парадигмы и сформулировать работоспособный и соответствующий целевому состоянию план перехода.

Рис. 12.1
Именно на преодоление данных парадигм направлены некоторые этапы описываемых в данной книге алгоритмов, на которых акцентируется внимание. Например, утверждение КПСЦ будущего состояния предполагает согласование общей концепции нового состояния потока вышестоящим руководителем, что влечёт повышение ответственности и снятие некоторых сомнений у членов рабочей группы, а также фокусирование их внимания на карте потока как на задаче, поставленной руководителем, а не как на чем-то абстрактном. Для снятия подобных парадигм у руководителя проводится экономическая оценка потенциала потока и экономическая оценка от перехода в целевое состояние потока. Так как руководитель, управляющий организацией, на своём уровне оперирует не штуками, секундами и метрами, а рублями, он должен знать, какой экономический эффект принесёт та или иная работа. Также он должен осознавать и потенциал, который, при желании, можно высвободить, продолжив работу над совершенствованием потока.
Начиная разрабатывать план перехода в целевое состояние, мы должны точно понимать до какой степени необходимо совершенствоваться, что нам для того нужно и что надо сделать, чтобы уменьшить или предотвратить возможные риски.
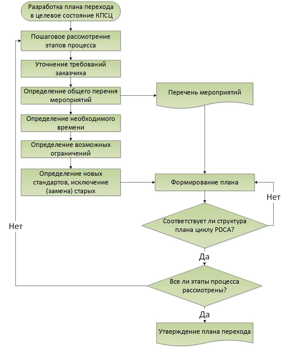
Разработка плана перехода, как и формирование целевого состояния, осуществляется пошагово. По очереди рассматриваются целевые этапы процесса, начиная с конца технологической цепочки. Рекомендуется следующий, опробованный на практике, алгоритм формирования плана перехода. При поэтапном рассмотрении каждого процесса вначале выписываются в общий перечень все мероприятия (действия), необходимые для перехода в целевое состояние. Это должны быть действия любого масштаба: начиная с перестановки стола и нанесения разметки на участке, заканчивая переносом оборудования и изменением должностной инструкции или организационной структуры участка. Все выписываемые действия необходимо сразу разбивать по циклу PDCA[17] (планируй, делай, проверяй, воздействуй). Это можно легко осуществить, используя четыре листа большого формата и проведя мозговой штурм. Выписывая каждые действия, необходимые для преобразования потока, необходимо помнить о цикле улучшений и одновременно продумывать, как то или иное действие будет реализовано, проконтролировано и стандартизовано. Другими словами, нам необходимо знать, как мы поймём, что наше преобразование удалось, а запланированные мероприятия полностью выполнены и функционируют. Также мы должны быть уверены, что после завершения преобразований ситуация (процесс, рабочее место и т. д.) не вернётся в привычное состояние. Для этого любые улучшения должны быть подкреплены стандартами, будь то новые или изменённые, крупные (СТП, инструкции) или мелкие (стандарт размещения, хранения и т. п.). Несмотря на максимальное упрощение, задача остаётся достаточно сложной, поэтому во избежание ошибок необходимо периодически проверять результат и лучше для этого приглашать стороннего наблюдателя, не участвовавшего в работе и незнакомого со спецификой рассматриваемого процесса. Как правило, выявляются мелкие ошибки и упущения, которые кажутся рабочей группе само собой разумеющимися, однако необходимыми для включения в план. Не забудьте включить в план преобразование информационных потоков.
После составления общего перечня действий, необходимых для преобразования текущего состояния потока в целевое, необходимо оценить время, требуемое для реализации каждого действия. Вы увидите, что отдельные действия имеют огромный разброс по длительности. Лучше всего оценивать длительность в рабочих днях или календарных неделях. Далее следует наиболее важный этап формирования плана. Необходимо оценить возможные риски и трудности перехода. Сложность заключается в том, чтобы оценка прошла конструктивно и не переросла в однообразные пессимистические рассуждения о том, что это невозможно. Возможно всё. Всё, что захочет человек.
До сих пор рассматривались только мероприятия по переходу от одной визуализированной карты к другой, но не учитывались последствия преобразований. Например, чтобы преобразовать поток, часто необходимо реконструировать, объединить или переместить различные операции, т. е. рабочие места или оборудование. Для того, чтобы обеспечить плавный и безболезненный для Заказчика переход, возможно, на определённых операциях нужно произвести задел незавершённого производства, что обеспечит ликвидацию риска остановки производства во время преобразований. Где-то необходимо будет подготовить площади или оборудование для монтажа или демонтажа, обеспечить соответствующие условия труда. Важно продумать возможности для обучения персонала там, где это будет необходимо. В случаях, когда у отдельных работников меняются функции или появляются новые, предшествовать началу работы должны разработка временного стандарта и проведение обучения. Для минимизации остальных рисков и опасений необходимо, где это возможно, планировать моделирование и пробные прогоны процессов, операций и т. п. Как известно, большинство ошибок и упущений выявляются на практике, т. е. после запуска нового состояния процесса в работу. Моделирования и пробные прогоны позволяют обнаружить их на ранних стадиях и избежать возможного ущерба. Таким образом, план перехода должен состоять из отдельных этапов, которые можно подтвердить моделированием или пробным прогоном, а затем двигаться дальше. Как правило, таким образом можно разделить отдельные физические участки потока, преобразуемые в последовательности.
Следующий немаловажный момент – ликвидация дублирующих функций и работы, которой не должно остаться после перехода в целевое состояние. Обязательным является появление новых или изменённых стандартов. Необходимо помнить, что любая дублирующая работа, – это не только потери, но и аргумент для возврата улучшений и изменений в привычное состояние.
Для того, чтобы ничего не упустить, предлагается следующая памятка, содержащая направления, которые необходимо обдумать и отразить в плане перехода:
– физические изменения: изменение планировок рабочих мест, участков, операций, перестановка оборудования, ремонт помещений, коммуникаций, дорог;
– изменения маршрутов, способов и точек доставки, сокращение путей, изменение транспорта;
– создание или выработка незавершённого производства: необходимого задела для сглаживания временной нестабильности процесса, связанной с переходом в будущее состояние, либо выравнивание запасов до расчётного уровня;
– закупка (изготовление) оборудования, оснастки, инструмента;
– пробные прогоны, т. е. испытание новых способов и последовательностей выполнения работ;
– разработка (изменение) стандартов, инструкций: исключение прежних стандартов и закрепление результатов новыми стандартами;
– проведение расчётов (времени операций, уровня запасов);
– разработка (изменение) форм бланков документации для максимальной простоты и удобства применения;
– обучение работников на основании новых стандартов.
Убедившись, что ничего не упущено, всё вышеперечисленное формируется в полноценный план работ с детализацией мероприятий, сроками и ответственными. Необходимо помнить, что нагрузка по преобразованию не должна быть сконцентрирована и лежать на плечах нескольких ответственных руководителей. При формировании плана и детализации различных мероприятий важно ровно распределять нагрузку по всем работникам, задействованным в преобразуемом потоке, делегируя мелкие задачи бригадирам, руководителям низшего звена и т. п. Работу с документацией, стандартами аналогично необходимо распределять среди служащих согласно их компетенциям.
Алгоритм завершается проверками: нужно убедиться, что рассмотрены все этапы процесса, информационные потоки, а мероприятия структурированы в полноценный план по принципу PDCA, после чего его можно отдать на утверждение руководителю и принимать для исполнения.
Более 800 000 книг и аудиокниг! 📚
Получи 2 месяца Литрес Подписки в подарок и наслаждайся неограниченным чтением
ПОЛУЧИТЬ ПОДАРОК