13. Устранение коренных причин
Лучше решить проблему наполовину быстро и дёшево, чем полностью, но долго и с вложениями.
Содержание данного раздела описывает методы работы с коренными причинами возникновения проблем. Как известно, дефект – это проблема по определению, поэтому часть материала рассмотрена на примере устранения коренных причин возникновения дефектов. Несмотря на это, описанные методы можно применять и в решении иных, не связанных с отклонением от требуемых свойств продукта проблем.
Казалось бы, что может быть проще устранения правильно определённых коренных причин. Однако, есть здесь множество нюансов, которые обязательно надо иметь в виду при выработке мер и предложений по устранению дефектов. Способов устранения одной или нескольких коренных причин может оказаться гораздо больше, чем следствий (проблем), вызываемой самой причиной. При выборе из многообразия вариантов решений в первую очередь принято руководствоваться более понятными и привычными, теми решениями, которые либо предполагались как возможные, либо теми, которые логически понятны. Человеку свойственно опережать события и пытаться предугадывать результат: угадать и получить от этого внутреннее удовлетворение. К тому же мысли, уже «прокрученные» в голове, легче принимаются и излагаются, чем новые, требующие формулирования и логической обработки. Это явление можно связать с уже неоднократно упоминаемым мной эффектом «замыливание глаз», так как в данном случае человек ограничен своим кругозором и привычной логикой мышления, он не обращает внимания на непопадающие под них альтернативы. Наиболее распространённый пример, встречающийся на практике, – стремление решить проблему путём закупки дорогостоящего средства, частично решающего проблему. Например, закупка нового оборудования при невыполнении плана (либо других показателей) является наиболее распространённым решением (хотя существует масса альтернативных вариантов менее затратного характера). Не исключено, что в принятии решений большую роль играют личные мотивы, например, удобство контроля и управления, застрахованность от проблем и т. п., а также опыт принимающих решение, т. к. от него напрямую зависит количество очевидных и укоренившихся в голове парадигм.
С точки зрения lean, принимать какие-либо решения необходимо только опираясь на факты. Необходимо уважать мнение опытных людей, однако ситуация стремительно меняется, и состояние процессов завтра может сильно отличаться от сегодняшнего. Таким образом, выбор способов решения должен быть логически обоснован и базироваться на фактах.
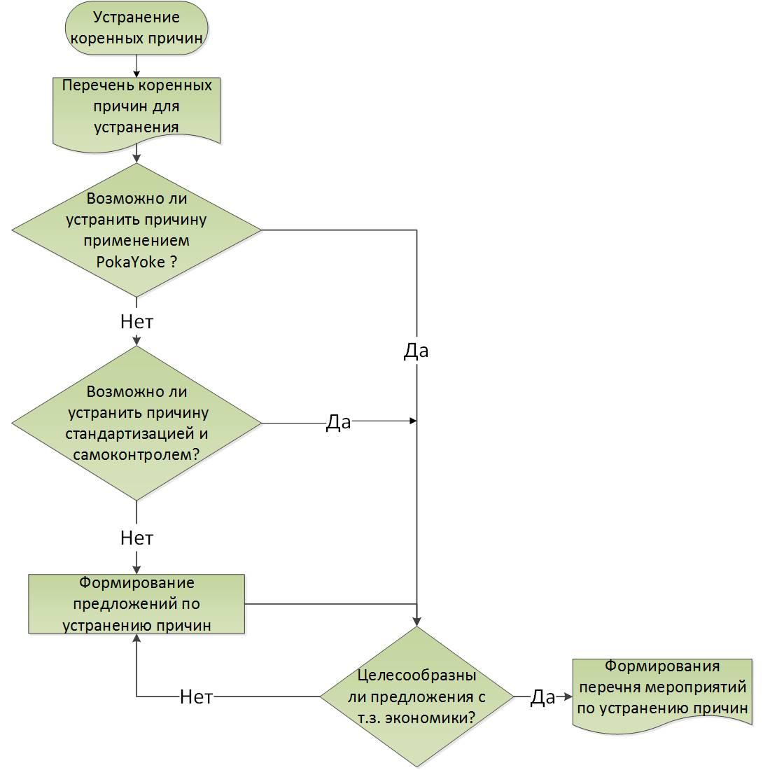
Ниже предлагается алгоритм (см. рисунок 13.1) устранения коренных причин, который ни в коем случае не претендует на звание единственно правильного. Он представлен в достаточно упрощенном виде, его задачей является акцентировать внимание на нескольких особо важных моментах.

Рис. 13.1
Началом устранения коренных причин является их перечень в порядке устранения. В данном алгоритме предлагается в первую очередь обратить внимание на средство защиты от непреднамеренных ошибок (Poka Yoke[18]). Теоретические описания данного принципа можно встретить в специальной литературе, и я рекомендую предварительно изучить различные примеры. Акцент заключается не только в предотвращении повторного появления проблемы (дефекта), но и в исключении случайного человеческого фактора, который играет огромную роль в возникновении большинства проблем и, тем более, дефектов. При исключении возможности появления проблемы или дефекта значительно увеличивается стабильность процесса, повышается удовлетворённость самого работника и снижается беспокойство руководителя из-за уменьшения рисков. Поэтому данный принцип можно применить не во всех случаях, а только тогда, когда на коренную причину влияет человеческий фактор.
Необходимо помнить, что ни один адекватный работник не ходит на работу, чтобы сознательно производить брак или создавать проблемы. Если такое происходит, то необходимо искать причины в системе, позволяющей ему это сделать.
Для оценки возможности применения Poka Yoke МФГ необходимо провести мозговой штурм, последовательно рассмотрев каждую проблему. Стандартный подход – это оценка текущей ситуации, формирование желаемой и разработка мероприятий для перехода из текущей ситуации в желаемую. Оценивая текущую ситуацию по каждой коренной причине, необходимо задавать следующие вопросы: «Какие человеческие факторы оказывают влияние на возникновение этой коренной причины?», «Какие действия предшествуют коренной причине?». Нужно выйти в место возникновения проблемы (дефекта) и подробно разобрать каждую коренную причину. Следующим шагом (формирование желаемой ситуации) является ответ на вопросы: «Как должны совершаться действия?», «Что мы хотим получить?» и т. п. И, наконец, для формирования мероприятий для перехода в желаемую ситуацию, т. е. для исключения возможности ошибки (проблемы, дефекта), необходимо ответить на вопросы: «Что сделать для получения желаемого?», «Как препятствовать вредоносным действиям?», «Как исключить тот или иной фактор?». Все решения, выработанные группой, необходимо фиксировать на бумаге. Далее, каждое из них предстоит оценить с точки зрения экономической целесообразности. «Сколько будет стоить то или иное решение и как долго оно будет окупаться?», «Можем ли мы позволить себе это?» Принципы оценки экономической целесообразности идентичны описанным выше.
Следующее направление для проработки – возможность устранения коренной причины внедрением визуализации или самоконтроля. Наряду с человеческим фактором не менее распространёнными коренными причинами являются простые и мелкие системные упущения, которые можно исправить элементами визуального контроля[19] и применением методов самоконтроля работника на основе визуальной информации. По статистике, любое визуальное напоминание в общественном месте, такое как «закрывайте, пожалуйста, двери», «просьба бросать мусор в урну» и т. п., срабатывает более чем в 50 % случаях. Конечно, в данном случае многое зависит и от сформировавшейся культуры в месте расположения напоминания. Чем ярче и привлекательней будет визуализация, тем больше людей обратит на неё внимание, а информация в свою очередь отложится в голове вне зависимости от желания получателя. Не стоит недооценивать такой простой и дешевый инструмент. Подумайте, как для устранения каждой конкретной коренной причины может помочь визуализация и самоконтроль. Достаточно ли разместить визуальное напоминание для устранения коренной причины? Какие стандарты нужно изменить для устранения коренной причины? Как работник может предотвращать или предугадывать образование коренной причины? МФГ необходимо тщательно подумать в этом направлении, ответить на ряд перечисленных вопросов и не только на них. Возможные решения находятся ближе, чем вы думаете.
Выбирая из многообразия вариантов, старайтесь фокусироваться на менее затратных из них. Помните, что ситуация меняется ежечасно как внутри рассматриваемого процесса, так и в экономической обстановке вокруг организации.
Лучше реализовать несколько незатратных улучшений, решив проблемы наполовину, чем решить их полностью путем вложения крупной суммы денег. Один из распространённых стереотипов в нашей области – это представление lean набором беззатратных принципов, методов и инструментов. Разумеется, чтобы просто обучить персонал не требующим затрат принципам, необходимо работников где-то собрать, как правило, оторвать от работы и потратить несколько часов рабочего времени. Всё это уже затраты. Суть заключается в поиске наиболее рационального и эффективного решения, в фокусировании на самом важном и значимом. Поэтому при выборе решения помните правило 80/20, которое в данном случае означает, что большее количество проблем можно решить минимумом ресурсов.
Надеюсь, что в сформированный вами перечень будет содержать мероприятия с минимально возможным количеством затрат.
Второй путь снижения затрат от возникающих проблем и, в частности, от дефектной продукции – это перемещение места обнаружения проблемы (дефекта) как можно ближе к месту его возникновения. По-другому это называется «раннее обнаружение». Мы уже знаем, что чем дальше ушёл дефект от места возникновения, тем дороже он обходится организации. Аналогично, чем позже мы обнаружили возникновение проблемы, тем больше следствий (ущерба) она за собой повлечёт. Вы спросите, почему сразу не находить и устранять коренные причины проблем (дефектов), избавляясь от них полностью, зачем позволять им возникать и тратить средства на их производство и обнаружение? Но раз речь зашла о раннем обнаружении, следовательно, существует необходимость, подкреплённая весомыми аргументами? Рассмотрим два наиболее распространённых варианта применения раннего обнаружения.
Первый вариант применяется при отсутствии экономической целесообразности в устранении коренных причин, т. е. когда вы вынуждены смириться с наличием проблемы и производить брак. Это может быть, например, при работе на полностью устаревшем оборудовании и с устаревшей технологией, когда модернизация стоит огромных денег и имеет длительный срок окупаемости. Оборудование ломается и выдаёт дефектные изделия в то время, как необходимые средства на его модернизацию отсутствуют. Это не значит, что надо ставить крест на решении подобной проблемы, ведь в любой ситуации есть потенциал для улучшений, и всегда можно повысить долю годных изделий до определённой степени. Да, оборудование может не давать 100 % точности, но изучив проблему, вы можете с высокой долей вероятности останавливать и отсеивать, к примеру, дефектные изделия в местах их возникновения, т. е. на тех же самых операциях.
Второй вариант применяется при необходимости в мерах по сдерживанию роста и распространения проблемы (дефекта). Другими словами, при возникновении серьёзной проблемы, которая требует длительного времени для сбора и анализа данных, принятия и реализации решения и т. п.
В таких случаях необходимо предпринять срочные и быстрые меры по недопущению распространения последствий проблемы (дефекта). Раннее обнаружение как раз и необходимо в данном случае как временная мера до устранения коренных причин возникновения проблемы или дефекта.
Как уже говорилось, важно всегда следовать в место возникновения проблемы (дефекта), а дальше определять место её возникновения и следовать туда.
Задавайте себе, своим подчинённым и работникам операций вопросы:
По каким признакам определяется возникновение проблемы (дефекта)?
Кто первый может заметить признаки возникновения проблемы (дефекта)?
Где и как можно раньше заметить признаки возникновения проблемы (дефекта)?
Как упростить способ обнаружения признаков проблемы (дефекта)?
Какова причина возникновения проблемы (дефекта)?
Какие физические действия (работника, оборудования и т. п.) предшествуют или приводят к возникновению проблемы (дефекта)?
Что нужно сделать для предотвращения появления проблемы (дефекта)?
Таким образом, одним из наиболее эффективных методов раннего обнаружения является самоконтроль. Данное понятие в основном применяется при работе в области качества, при подтверждении качества продукции самим работником и возложении таким образом на него ответственности. На самом деле, принципы самоконтроля применимы не только в области качества продукта, но и выполнения каких-либо работ или, к примеру, при работе оборудования (вспоминая автономное обслуживание). Основа любого самоконтроля должна состоять не только из личной ответственности работника, когда ему просто вменяют новые обязанности и ответственность, но по большей части из чётко проанализированных изъянов системы (или процесса, в котором осуществляется самоконтроль). Всегда надо помнить, что никто не приходит на работу, чтобы делать брак или работать заведомо некачественно. Любая система имеет определённые изъяны (можно сказать, «узкие места»), которые при определённых обстоятельствах позволяют работникам делать брак или создавать проблемы.
Правильно выстроенный самоконтроль должен обеспечить устранение этих изъянов, либо предупредить работников о возможных обстоятельствах, при которых может возникнуть та или иная проблема. Всё логично. Как работник может осуществлять самоконтроль, если он не знает о том, появление каких проблем предотвращает самоконтроль, из-за чего могут возникнуть эти проблемы и как он может предотвратить их возникновение.
При работе с определёнными проблемами в направлении раннего обнаружения и самоконтроля положительно зарекомендовала себя приведённая ниже логика, представленная на примере работы с выявленными дефектами. Например, если стоит задача уменьшить затраты по определённым наименованиям дефектов, и мы уверены, что устранение коренных причин в настоящее время по каким-либо обстоятельствам невозможно, в качестве инструмента анализа можно воспользоваться следующей таблицей:

Таблица 13.2
Как уже говорилось, после определения дефекта необходимо пройти его маршрутом: от места обнаружения до места возникновения. На каждый дефект может приходиться более одной причины. В данном случае нас интересуют все возможные причины, вне зависимости от их вида и степени влияния. Разумеется, можно провести небольшой анализ одним из описанных выше способов и выяснить наиболее влияющие (значимые) причины. Как пожелаете. Далее анализируются факторы, влияющие на каждую возможную причину возникновения дефекта. Здесь тоже необходимо указать все возможные факторы. Их будет огромное количество и, возможно, не по всем из них нужна работа, однако, чтобы не пропустить ни одной крупицы нужной информации, лучше фиксировать всё и только после этого продолжать работу.
Далее, из всего многообразия влияющих факторов необходимо будет выбрать (выделить, подчеркнуть и прочее) те из них, которые непосредственно зависят от действий работников (физические действия, осмотр, регулировка, контроль и прочее), а также факторы, которые работник в силах обнаружить (предвидеть, заметить и т. п.) до возникновения, либо при первом возникновении дефекта.
Таким образом, проведя мозговой штурм можно выделить те необходимые действия работника, которые он может выполнить для предотвращения возникновения дефекта, а так же для его раннего обнаружения.
Разумеется, что только основные действия должны быть включены в стандарты работ, а приведённая логическая цепочка должна быть обязательно разъяснена и понятна работнику, ведь она будет являться основой для самоконтроля в определённой операции процесса. Информация о действиях работника должна быть изложена максимально просто и наглядно, нужно обеспечить беспрепятственную возможность быстрого сообщения о возникновении проблемы либо о такой возможности.
Тема самоконтроля и раннего обнаружения, при глубоком её изложении и описании всех возможных инструментов и методов, требует отдельной работы, изложенной уже в другой книге в ином контексте. В данной книге приведена небольшая доля информации, которая, по мнению автора, наиболее применима при работе с КПСЦ. При условии соблюдения основного правила применения всех методов и инструментов lean «последовательно выполнять все шаги, не пропуская и не перескакивая с шага на шаг», а также при проведении систематической аналитической работы согласно предложенным выше логическим цепочкам, применяя простые инструменты анализа, вы сможете не только правильно расставлять приоритеты и решать наиболее значимые проблемы (устранять дефекты), но и накопить достаточно точную статистическую базу данных для последующего предсказания их появления.
Более 800 000 книг и аудиокниг! 📚
Получи 2 месяца Литрес Подписки в подарок и наслаждайся неограниченным чтением
ПОЛУЧИТЬ ПОДАРОК